中文

新闻中心

协和、港大、卡尤迪联合研究发表:揭示呼吸道感染病原谱五大新特征

2026.01.14

近日,由中国医学科学院北京协和医学院、香港大学和卡尤迪生物共同参与完成的Epidemiological and immunological insights into respiratory infections in post-COVID-19一文在国际知名期刊Frontiers正式发表。该研究系统阐述了后疫情时代(2023-2024年)我国呼吸道感染的病原谱变迁、共感染模式及局部免疫反应特征,为临床诊疗与公卫防控提供了关键科学依据。



图片




研究团队对2023年9月至2024年2月北京协和医院就诊的2484例呼吸道感染患者进行了系统分析。在病原学诊断部分,采用了卡尤迪提供的呼吸道病原体核酸检测试剂盒。该技术基于多重实时荧光PCR平台,单次检测即可覆盖29种靶标,包括14种RNA病毒、2种DNA病毒、2种非典型病原体及11种细菌,实现了对病原体的广泛筛查与精准鉴别。


在免疫反应评估部分,研究同步对部分患者进行了上呼吸道局部12种细胞因子的检测,从而将病原体感染与宿主的黏膜免疫反应特征相关联,构成了“病原-免疫”的全景分析模式。


通过此次大规模临床研究,团队清晰揭示了后疫情时代呼吸道感染的五大新特征:




1.重磅成果一:病原体阳性率呈现显著年龄特异性分布




研究显示,总病原体检出率达70.73%,但感染风险与病原谱构成存在鲜明的年龄分层特征。总体而言,儿童感染率(74.11%)显著高于成人(63.20%)


从病原体构成来看,观察期间最主要的病原体包括:病毒中的甲型流感病毒、乙型流感病毒和人腺病毒;细菌中的流感嗜血杆菌和卡他莫拉菌;以及非典型病原体中的肺炎支原体




图片

图|不同年龄组病原体的检测阳性率:

(A) 不同年龄组的病毒阳性率

(B) 不同年龄组的细菌感染阳性率




深入分析揭示,不同病原体的年龄分布模式差异显著:




  • 病毒谱差异:甲型与乙型流感病毒在所有年龄段均保持高检出率,在青少年及成人中尤为突出;而副流感病毒则在儿童中检出率显著高于成人;人偏肺病毒呈现独特的双峰分布,在儿童与老年人中感染率更高。


  • 细菌与非典型病原体差异流感嗜血杆菌在除老年人外的各年龄组中广泛流行卡他莫拉菌主要见于低龄儿童;值得注意的是,肺炎支原体虽在各年龄段均有分布,但在学龄儿童群体中形成了显著的流行高峰。




这一精细化的年龄-病原谱描绘表明,后疫情时代不同年龄段人群面临的病原体威胁存在本质差异,对临床诊断与预防策略的制定具有重要指导意义。




2.重磅成果二:同病原体的肺炎风险存在显著差异


研究表明,在发生肺炎并发症的患者中,不同病原体呈现的风险权重截然不同且与年龄层紧密关联




图片

图|不同病原体的肺炎风险:左侧显示病毒的百分比数据,右侧显示细菌的百分比数据。




  • 儿童肺炎的首要威胁:肺炎支原体在儿童中表现出最强的致病性,其感染患儿进展为肺炎的比例高达41.1%,凸显了其在儿童社区获得性肺炎中的核心地位。同时,相较成人,人鼻病毒在儿童肺炎病例中频率更高,提示其在儿童肺炎的病毒病因中占有重要地位。


  • 成人肺炎重要病毒病原:在成人中,流感嗜血杆菌是肺炎病例中最常见的细菌病原体。病毒方面,乙型流感病毒在成人肺炎患者中检出率显著,成为驱动成人重症风险关键病毒因子。




值得注意的是,人鼻病毒与人偏肺病毒肺炎关联风险分别达到22.2%和20.8%,超过部分常见呼吸道病毒。这提示了通常被认为以上呼吸道感染为主的病原体,同样是不容忽视的肺炎致病因素。




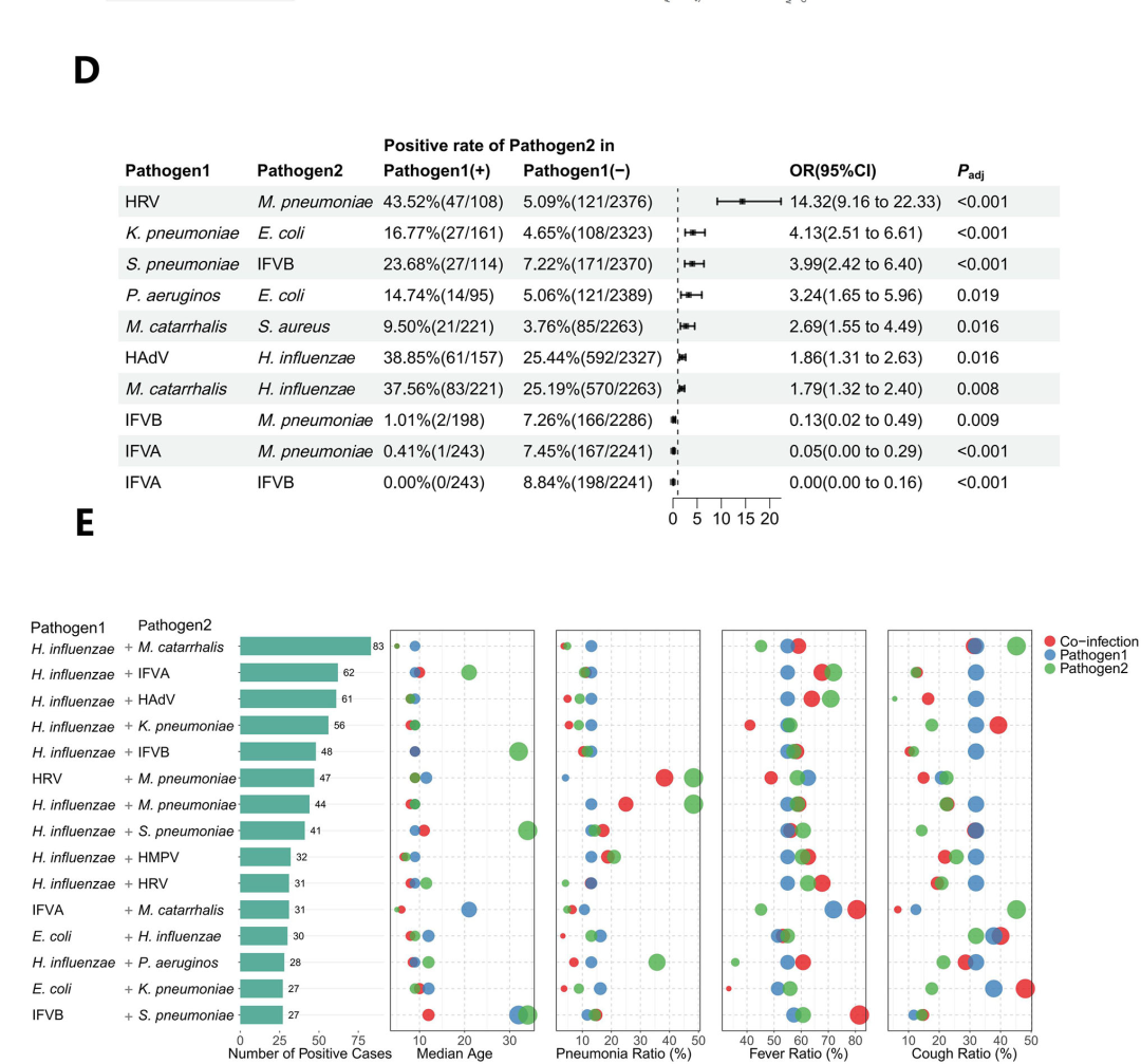
3.重磅成果三:共感染成为突出特征,病毒是核心驱动因素




近三分之一(31.88%)的患者存在多种病原体共感染,且呈现出清晰的年龄驱动模式。网络分析显示,流感嗜血杆菌是共感染网络的核心枢纽,其感染病例中有66.0%为共感染状态。




↔左右滑动查看更多数据

图片
图片

图|2023年9月至2024年2月北京急性呼吸道感染(ARI)和肺炎患者中病原体的共感染模式及相互作用。

(A) 病原体相互作用网络分析;(B)儿童模式;(C)成人模式;

(D)具有显著相互作用的病原体组合;(E)高频共现组合模式及其临床意义。




  • 儿童共感染特征:主要表现为流感嗜血杆菌与人腺病毒、甲型流感病毒或肺炎支原体的协同感染。


  • 成人共感染特征:则更常见流感嗜血杆菌-乙型流感病毒、流感嗜血杆菌-甲型流感病毒以及肺炎链球菌-乙型流感病毒的组合。




研究进一步通过统计学分析锁定了几组显著相关的病原体搭档,例如肺炎支原体与人鼻病毒、肺炎克雷伯菌与大肠杆菌以及肺炎链球菌与乙型流感病毒的组合。值得注意的是,高频共感染组合在10岁左右的儿童中达到峰值


尽管共感染状态整体上未显著增加肺炎风险,但特定的病毒-细菌组合会加剧临床症状。数据表明,乙型流感病毒与肺炎链球菌共感染的患者,发热发生率显著高于单一感染;甲型流感病毒与卡他莫拉菌的共感染也呈现类似趋势。这揭示了在混合感染中,病原体间的相互作用可能直接驱动更剧烈的临床反应。


4.重磅成果四:病原体流行呈现鲜明的时间动态与季节更替




监测期间(2023年9月至2024年2月)的病原体阳性率呈现出清晰的波动轨迹与季节交替特征。总体阳性率从9月的54.79%迅速攀升,在2023年10月至2024年1月期间持续维持在>70%的高位,至2月回落至63.8%。深入分析揭示了不同病原体独特的流行时序:




图片

图|按月份计算的病原体检测阳性率:

(A)每个月病毒检测的阳性率

(B)每个月细菌检测的阳性率




  • 病毒流行呈现交替与延续:甲型流感病毒活动在12月达到顶峰(17.46%)后于次年1月骤降,而乙型流感病毒则呈现相反的流行曲线,在1月达到峰值(30.17%),显示出典型的病毒亚型交替流行模式。人腺病毒、呼吸道合胞病毒和人偏肺病毒则从秋季开始活跃度逐步上升,而人鼻病毒在整个监测期内保持稳定传播。


  • 细菌流行存在持续与暴发:流感嗜血杆菌在所有月份均保持高流行率,显示了其持续的传播压力。而肺炎链球菌的检出率在12月显著增加,提示其在深冬季节的感染风险可能升高。其他细菌如卡他莫拉菌、肺炎克雷伯菌和大肠杆菌的活跃期则相对集中在10-11月。




这一时序图谱不仅刻画了后疫情时代首个秋冬季呼吸道病原体的具体活动规律,也为预测流行趋势、在关键时间节点提前部署针对性防控与诊疗资源提供了重要的数据依据。


5.重磅成果五:免疫反应呈动态重塑,与病毒感染紧密相关




相比疫情前,大流行后早期患者上呼吸道关键炎症因子(如IL-6、IL-8)水平出现显著抑制,随后回升。这一免疫动态调整与病毒感染及肺炎状态密切相关,提示病毒的流行可能持续影响人群黏膜免疫状态,进而影响感染易感性与结局。




图片

图|IL-8、IL-6 和 IL-1β 在北京一次疫情前期间及两次疫情后期间ARIs与肺炎患者NPS 的比较。 

(A)不同阶段的细胞因子浓度。(B)儿童与成人患者的细胞因子浓度。(C)肺炎与非肺炎患者的细胞因子浓度。




此项由北京协和医学院领衔的研究系统描绘了后疫情时代我国呼吸道感染病原谱的精细地图与免疫反应特征。其揭示的年龄特异性病原谱、复杂共感染模式、病原体-肺炎风险关联以及免疫动态变化等,为临床实现精准诊疗、为公共卫生部门制定分层防控策略提供了关键的数据支撑与科学依据。在这一具有重要现实意义的研究中,全面、准确的病原学诊断是所有发现的基石。




图片




作为本研究的重要参与单位,卡尤迪30重呼吸道病原体核酸检测试剂为病原学部分提供了全面、可靠的技术支撑。该试剂一次检测可覆盖30种靶标,其高灵敏度、高特异性等特点,完美契合大规模临床科研对数据质量与效率的严苛要求,确保了病原体检测、尤其是复杂共感染分析的科学性与准确性。


卡尤迪始终致力于以自主创新的分子诊断技术,深度服务于国家传染病防控体系与前沿临床研究。




  • 核心技术参与中国医学科学院病原生物学研究所王健伟院士团队《突发病毒性呼吸道传染病防控关键技术体系创建及应用》项目,该项目荣膺国家科学技术进步二等奖


  • 作为牵头单位,圆满完成“十四五”国家重点研发计划揭榜挂帅项目《一站式新冠突变株快速筛查敏感元件构建及传感系统研制》;


  • 牵头承担总经费达1.2亿元的“十五五”国家科技重大专项《超快高敏核酸现场单病原体检测技术及产品研究》,并参与2024年病原学国家重点研发计划《X病原体和超级细菌的智能甄别及医防联合监测预警技术体系研究》,持续攻关超快检测、未知病原甄别等前沿技术。




这些持续深入的国家级科研实践,铸就了卡尤迪技术在重大传染病防控领域的核心创新力与可靠性。未来,卡尤迪将继续以扎实的研发与领先的产品,为提升我国新发突发传染病的诊疗与防控能力贡献科技力量。




关于Frontiers in Cellular and Infection Microbiology




该期刊隶属于全球领先的开放获取出版社Frontiers。 作为全球引用量排名第六的出版社,Frontiers致力于推动科学知识的开放共享,其文章篇均被引次数位列全球前三。本研究的发表,不仅通过了该期刊严格的同行评审,也意味着这项关于中国呼吸道感染流行病学的关键发现,能够立即被全球科研与临床工作者免费获取、讨论与借鉴,从而加速相关领域的知识更新与公共卫生决策。


点击阅读原文:

Epidemiological and immunological insights into respiratory infections in post-COVID-19



公司要闻